prędkościomierz w s13...
witam wszystkich...
mam pytanie czy ktoś uporał się z prekościomierzem w S13
obrotomierz działa na desce, prędkościomierz na kompie też idealnie, ale wskazówka na desce stoi jak zaklęta (sprawny na pewno bo silnik działa i wskazówka się wychla jak dostanie sygnał)
na aplikacji na androidzie też coś nie tak idzie bo przy predkości 50+ na GPS, speed podaje 300-350Km/h i rośnie w piorunującym tempie...
ktoś pomoże?
mam pytanie czy ktoś uporał się z prekościomierzem w S13
obrotomierz działa na desce, prędkościomierz na kompie też idealnie, ale wskazówka na desce stoi jak zaklęta (sprawny na pewno bo silnik działa i wskazówka się wychla jak dostanie sygnał)
na aplikacji na androidzie też coś nie tak idzie bo przy predkości 50+ na GPS, speed podaje 300-350Km/h i rośnie w piorunującym tempie...
ktoś pomoże?
-
szpakerson
- Posts:12
- Joined:Sun Mar 22, 2015 11:55 am
Re: prędkościomierz w s13...
Częściowo podłączam się do pytania. pacjent s13 1jz, jako vss wykorzystałem czujnik abs w dyfrze. w emu prędkość działa ale za nic nie chce ruszyć wskazówką na desce. próbowałem różnych ustawien ale nie chce ruszyć. wyjście vss z emu podłączyłem pod vss w zegarach.
Re: prędkościomierz w s13...
Akurat w s13 nie wiem jak jest, ale dawaliście rezystor pull-up do plusa na wyjściu speedomter out?
BMW e30 M50B25 +turbo
Re: prędkościomierz w s13...
W S13 predkosciomierz na desce wymaga sygnalu bipolarnego a EMU podaje sygnal unipolarny.
Re: prędkościomierz w s13...
nie wiem czemu ale reszta wpisu nie przeszła....Jadzwin wrote:W S13 predkosciomierz na desce wymaga sygnalu bipolarnego a EMU podaje sygnal unipolarny.
to może teraz?:
to już wiemy ale teraz prośba do Was by te dwa sygnały jakoś skompilować... albo zmienić by Emu generowało sinusoidę...
ps
udało się Wam uruchomić zegary S13, które przesłałem Arturowi?
Last edited by Snow on Wed May 06, 2015 3:25 pm, edited 1 time in total.
-
szpakerson
- Posts:12
- Joined:Sun Mar 22, 2015 11:55 am
Re: prędkościomierz w s13...
czy to oznacza, że nie uda się go uruchomić?
Re: prędkościomierz w s13...
Snow wrote:nie wiem czemu ale reszta wpisu nie przeszła....Jadzwin wrote:W S13 predkosciomierz na desce wymaga sygnalu bipolarnego a EMU podaje sygnal unipolarny.
to może teraz?:
to już wiemy ale teraz prośba do Was by te dwa sygnały jakoś skompilować... albo zmienić by Emu generowało sinusoidę...
ps
udało się Wam uruchomić zegary S13, które przesłałem Arturowi?
teraz wpis się może pojawi
- Kisielisodd
- ECUMASTER TEAM
- Posts:227
- Joined:Fri Aug 15, 2014 9:49 pm
Re: prędkościomierz w s13...
Zegar który został do nas przesłany nie działał, nie reagował na żaden sygnał z generatora, dopiero gdy powyginaliśmy płytkę zaczął reagować na sygnał, ale tak szybko jak zareagował, tak szybko przestał. Nie mamy na czym testować.Snow wrote:nie wiem czemu ale reszta wpisu nie przeszła....Jadzwin wrote:W S13 predkosciomierz na desce wymaga sygnalu bipolarnego a EMU podaje sygnal unipolarny.
to może teraz?:
to już wiemy ale teraz prośba do Was by te dwa sygnały jakoś skompilować... albo zmienić by Emu generowało sinusoidę...
ps
udało się Wam uruchomić zegary S13, które przesłałem Arturowi?
Re: prędkościomierz w s13...
więcej nie mam, żeby podesłać...
może ktoś się poświęci w imię nauki?
może ktoś się poświęci w imię nauki?
Re: prędkościomierz w s13...
to ja wam mogę podstawić, s13 którą sponsorujecie przynajmniej jakieś korzyści będziecie mieli ;P i przetestujecie sobie
Re: prędkościomierz w s13...
no i ładnieMisiek wrote:to ja wam mogę podstawić, s13 którą sponsorujecie przynajmniej jakieś korzyści będziecie mieli ;P i przetestujecie sobie
- Kisielisodd
- ECUMASTER TEAM
- Posts:227
- Joined:Fri Aug 15, 2014 9:49 pm
Re: prędkościomierz w s13...
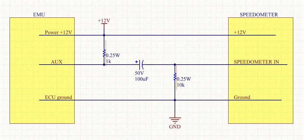
Dostalem informacje ze prędkościomierz dziala, jutro postaram sie załączyć schemat podpięcia
Re: prędkościomierz w s13...
Owszem działa. Tak jak spodziewaliśmy się działający zegar na sygnale bipolarnym rusza bez problemu. Schemat, który pozwala taki sygnał wykrzesać z EMU załączam
. Dajcie znać czy działa też u was.
Re: prędkościomierz w s13...
U mnie w aucie bedzie silnik SR20 i odpowiednia skrzynia. Sygnał idzie na zegary ze skrzyni a dopiero z zegarów pobieram sygnał dla EMU. Będzie to tak działać?
Nissan S13 SR20DET EMU powered drift car
Re: prędkościomierz w s13...
przetestowane i działa.... 
wreszcie mam normalny prędkościomierz
wreszcie mam normalny prędkościomierz